我要发货

提交后,我们将在10分钟内与您取得联系。

运输方式
重量: 1 KG
体积: 1
=

物流服务

轻小件跨境直达全球的智慧之选

在跨境电商的赛道上,轻小件商品的高效流通是卖家抢占市场的关键。擎运国际物流依托DHL、UPS全球一级代理资质与自研智能分拨系统,打造专业级国际小包解决方案,让2KG以下包裹以极致性价比触达全球200+国家,成为亚马逊、eBay、速卖通卖家的忠实物流伙伴。

一、核心优势:精准破解跨境小包五大痛点

1. 成本优化革命​
▶ ​​“克”为单位计价​:
0.1kg起算,无首重门槛,比邮政小包降低15%-30%运费成本
▶ ​多维减重方案​:提供定制化轻薄包装,剔除冗余重量;智能分仓减少中转费用
案例:深圳3C卖家发往德国的30g数据线,全程运费仅¥16.8(同业均价¥22+)


​2. 时效专线矩阵​

专线类型核心覆盖平均时效特色保障
欧美闪电线​美/英/德/法7-12日洛杉矶/法兰克福清关绿道
中东特快线阿联酋/沙特8-15日迪拜海关数字预审
澳洲直达线悉尼/墨尔本10-18日敏感品专项申报通道


​3. 全链路可视管控​
• 轨迹穿透查询​:从国内揽收到海外派送,全程可查关键节点(如“已抵达巴黎清关中心”)
• 智能预警系统​:自动识别滞留包裹,72小时内启动人工干预
• 多平台API对接​:支持Shopify、店匠等一键同步物流状态,减少客服查询压力

二、擎运方案:超越传统小包的服务升维

1. 双渠道灵活适配​
​• 挂号小包(全程可溯)​​:含唯一追踪号,丢件率<0.3%,赔付上限达1000元/票​
​• 经济小包(无追踪)​​:适用于低值商品,单价较市场低20%,仍享受路线优化保障


​2. 通关能力加持​
▶ ​预申报系统​:提前72小时传输包裹数据至目的国海关,清关时效提速40%
▶ ​敏感品解决方案​:化妆品、电子烟等特殊品类,通过专线合规化清关​


​3. 定制化增值服务​
• 运费到付(COD)​​:覆盖中东、东南亚等高需求市场
• 退货处理中心​:欧美仓提供退货质检/重贴标/二次上架服务
• 批量打单系统​:日处理万票订单,支持菜鸟/ERP等主流打单软件直连

三、硬核保障:擎运的底层竞争力​

• 深圳超级枢纽仓​:5682㎡智能化分拨中心,日均处理小包15万票,​72小时上网率96%​​
• 干线空运矩阵​:合作南航、阿联酋航空等20+航司,锁定优质腹舱资源
• 专业运营团队​:53人跨境小包事业部,含资深关务专家、多语种客服(英/法/阿拉伯语支持)

客户见证
“发往法国的饰品小包,擎运欧洲专线全程仅9天妥投,物流成本下降22%,店铺评分提升至4.9星!”
—— 深圳某跨境电商公司运营总监

擎运国际小包,不仅是运输,更是您跨境增长的加速引擎!​​

打造跨境供应链的“黄金第一公里”

在国际物流全链路中,头程运输是从工厂门到国际干线节点(港口/机场/铁路站)​的关键环节,直接影响后续运输的时效与成本。擎运国际物流凭借全国自营提货网络+深圳智能枢纽仓+全流程数字化管控,为跨境电商及外贸企业提供高确定性、低风险的头程解决方案,化解“最先一公里”的复杂性难题。

一、头程痛点破解:从不可控到精准交付

跨境电商卖家常面临:​工厂提货不及时、错过船期/航班、隐藏费用频出、货物信息断层。擎运通过四维体系重构头程标准:

​1. 时效保障系统​
​智能预约集港​:基于干线船期/航班倒排计划,72小时前置调度车辆
​动态路由监控​:GPS实时追踪+路况AI预测,异常自动切换备用路线,​准时送达率>98%​​
案例:东莞家具卖家发往美国亚马逊仓,擎运头程精准卡位盐田港截关时间,较原供应商提速8小时

​2. 成本透明革命

传统头程陷阱擎运解决方案降本幅度
多次装卸附加费一车直达港口(免中转)-15%
码头滞期费包税渠道+预通关审核-100%
分散提货空驶成本多工厂智能拼车-30%

​3. 风险防控铁三角

▶ ​货物安全​:全封闭厢车+恒温运输,配备防震包装(易碎品专案) ▶ ​单证合规​:专业团队预审报关资料,查验率<行业均值50% ▶ ​权责清晰​:分段保价服务(提货→入港),破损丢失48小时赔付

二、全业务场景覆盖:适配多元化供应链需求​

1. 电商小微卖家:经济型集货方案

​拼箱头程专线​:整合华南20+产业带货源,共享整车仓位成本 ​免仓租缓冲期​:货物抵达深圳仓可免费暂存72小时,灵活衔接干线 流程:工厂提货→深圳仓集拼→报关→装柜/打板→盐田港/PVG机场

2. 中大件/ FBA卖家:定制化头程

整柜直送码头​:40HQ/20GP专车点对点,免除堆场落箱费 ​港前贴标服务​:仓库内完成亚马逊FNSKU标签、外箱唛头粘贴 流程图示例:

3. 特种货物头程

​锂电池/化妆品​:持证危险品运输车队+特殊申报通道 ​超大件设备​:提供港口吊装+绑扎加固一站式服务

三、擎运头程的硬核壁垒​

能力模块配置细节
基础设施▶ ​**深圳智能仓5682㎡**​:高台月台+自动化分拣线,日处理头程货量200吨
运力网络▶ ​自营车队52台​:涵盖厢式/冷链/危化品车型
▶ ​协同运力池​:接入DHL/UPS地面资源,覆盖全国县级提货点
数字系统▶ ​头程TMS平台​:客户实时查看提货进度、报关状态、预计抵港时间
▶ ​电子围栏预警​:车辆偏离路线/延迟触发自动告警
团队保障23人专业操作团队(含AEO认证报关员5人、特种货物操作专家3人)

客户实证​
某智能家电品牌通过擎运头程优化:
华南工厂至盐田港时效从平均56h→40h
头程综合成本下降22%
因头程导致的干线延误归零

擎运头程,不仅是运输,更是跨境供应链的稳定性引擎!

跨境本土化的战略支点

在跨境电商竞争白热化的当下,海外仓已成为突破物流时效瓶颈、提升消费者体验的核心基础设施。擎运国际物流在美国(洛杉矶)、德国(法兰克福)、澳大利亚(悉尼)、阿联酋(迪拜)运营自营仓,并整合超20个合作仓网络,为卖家提供 ​​“仓储+配送+增值服务”一体化解决方案,真正实现 ​​“海外库存,本土体验”​。

​一、为什么选择擎运海外仓?破解跨境零售四大困局​

卖家痛点擎运方案价值成果
远程配送慢本地3日达覆盖欧美澳中东订单转化率↑30%
大件运费畸高本土快递费率较跨境直发降60%+大家电/家具销量破冰
退货无门支持退货质检/翻新/重售(72h处理)退货损失↓45%
FBA补货难智能分仓+亚马逊FBA紧急补货专线断货风险归零

​二、全场景服务矩阵:适配多元业务需求​

1. 标准仓配服务

极速上架​:到仓24小时内完成清点、质检、录入系统 ​智能订单流​:自动抓取平台订单,最快2小时出库(日均处理10万单) ​配送网络​: 美国:USPS优先线、FedEx地面服务(3工作日达) 欧洲:DHL Parcel、GLS(2-4日达) 中东:Aramex次日达

​2. 特色增值服务​

​✅ FBA中转仓​:
→ 头程海运/空运至擎运仓 → 拆柜分拣 → 按亚马逊要求贴标 → 预约送仓
(规避FBA仓拒收风险,节省60%送仓成本)
✅ ​退货重生计划​:

(支持拍照反馈、部件拆解回收,残值回收率超行业均值200%)

✅ ​定制化仓内加工​:

多品SKU组合套装(如“化妆品礼盒”) 移除中国标签(适配欧盟合规要求) 节日主题包装(圣诞/黑五专属设计)

​三、擎运海外仓的科技内核​

智能系统赋能

​• 库存先知系统​:
基于历史销量+季节因子,预警滞销风险,指导多仓调拨
(客户案例:深圳服装卖家库存周转率从4次/年→7次/年)
​• 可视化看板​:
实时监控:库龄分布、订单履约率、配送异常件
​• API无缝对接​:
支持Shopify、Magento、Shopee等30+平台,自动同步库存

​硬实力保障​

能力项配置详情
仓储面积全球自营仓总面积超35,000㎡(含恒温仓)
订单产能峰值日处理单量15万票
安全体系24小时监控+生物识别门禁+货物保险全覆盖
本地化团队英语/德语/阿拉伯语客服,合规专家驻仓

客户实证​
某家居品牌通过擎运德国仓:
• 配送时效从跨境直发15天→本土3日达
• 大件沙发运输成本下降68%
• 30天退货重新上架率91%

擎运海外仓,不仅是仓储,更是您征战全球市场的本土堡垒!

跨境高时效的生命线

当供应链遭遇紧急补货、高附加值产品交付、季节性旺季抢运,国际空运成为企业不可替代的物流选择。擎运国际物流依托 ​DHL、UPS全球一级代理核心资源,整合南航、阿联酋航空等50+航司优质腹舱,打造 ​​“普货+特货”双通道空运网络,为企业提供从中国主要机场直飞全球200+目的地的高确定性运输方案,让紧急交付从不可能变为常态。

一、擎运空运核心价值:破解高时效场景痛点

1. 时效精准度革命(对标行业均值)

航线擎运时效市场平均提速幅度
深圳→洛杉矶4日门到门6-8日≥40%
上海→法兰克福5日门到门7-10日≥35%
香港→迪拜3日门到门5-7日≥45%
关键支撑​:
✅ ​专属机场快速通道​:香港/深圳/上海机场优先安检+订舱锁位
✅ ​极速清关系统​:预申报数据直连目的国海关,清关时间压缩至​<6小时

2. 成本透明化管控

传统空运常见“燃油附加费暴涨”“操作费暗藏”等陷阱,擎运创新:
​一价全包合同​:门到门报价含燃油/安检/起运港操作费(无追加收费)
​轻泡货重比优化​:提供免费压缩包装服务,体积重降比最高达1:300​(案例:泡沫包装空气床垫,体积重减少62%)

3. 高货值&敏感品无忧运

货物类型擎运专项方案
锂电池IATA认证包装+UN38.3合规备案
医药试剂主动温控箱(2-8℃/15-25℃双模式)
奢侈品防拆封金属箱+独立保单(保额无上限)

二、业务场景深度适配:从紧急补货到全球调拨

标杆案例:​​ ​消费电子品牌​:iPhone屏幕全球维修调拨,香港→慕尼黑72小时交付,零破损 ​跨境电商​:黑五爆款补货,深圳→纽约JFK机场84小时入仓,挽回$50万销售损失

三、擎运空运硬实力底座​

此区块的描述。使用此空间来描述您的区块。任何文本都可以。此区块的描述。您可以使用此空间来描述您的区块。

能力模块配置细节
航司合作▶ 核心合作航司:DHL货机、UPS洲际航线、阿联酋航空EK、南方航空CZ
枢纽覆盖起运港:深圳/香港/上海/郑州 → 目的港:LAX/FRA/DXB/SYD等30+主要空港
地面网络全球100+机场自营代理,提供提货/送货/转关一体化服务
数字系统▶ ​空运追踪平台​:实时查询航班状态/温湿度/清关进度
▶ ​滞飞预警引擎​:自动识别延误风险,提前启动备用航班方案

客户实证​
某医疗器械企业通过擎运医药专线:
北京→柏林冷链运输全程2-8℃波动<±0.5℃,超行业精度3倍
紧急订单履约率从78%→99%

擎运空运,不仅是运输,更是您全球供应链的应急保险!

擎运国际海运:跨境贸易的“压舱石”​​

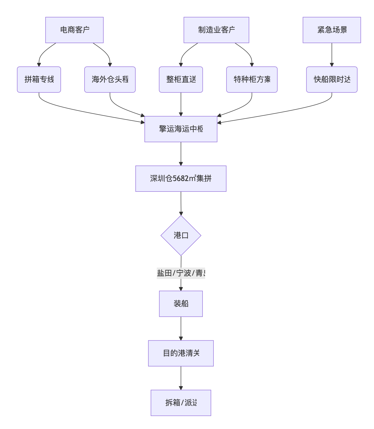
在全球化供应链体系中,海运以占跨境物流总量90%以上的绝对优势,成为大宗货物与长周期备货的首选方案。擎运国际物流依托DHL全球货运战略合作及自建干线网络,打造 ​​“整柜(FCL) + 拼箱(LCL) + 特种柜”三位一体的海运服务体系,覆盖中国主要港口至全球120+目的港,让低成本、高确定性的海运成为客户拓展国际市场的基石。

​一、核心能力:重新定义海运价值公式​

​1. 成本与时效的精准平衡​

服务类型标准时效(中国→欧美)成本优势适用场景
快船专线美西18日/欧基港22日较普船贵15%,较空运省70%电商旺季备货
经济普船美西30日/欧基港35日市场最低价+零隐藏费季节性低敏感货物
拼箱专家目标港7日内拆箱共享仓位成本降40%中小卖家散货

核心保障​: ✅ ​保舱保柜​:签约马士基、中远、达飞核心舱位,旺季甩柜率<3% ✅ ​甩柜赔付​:因船司原因延误,按运费20%/天补偿

2. 端到端可控性升级

​• 全程可视系统​:从工厂提货→装船→抵港→拆箱→派送,11个节点实时追踪
​• 风险预警机制​:
▶ 台风/罢工影响自动推送备用港口方案
▶ 目的港拥堵触发拆箱分流预案

​3. 高难度货物专业承运​

货物类型擎运解决方案
超限设备开顶柜(OT)/框架柜(FR)运输+港口吊装
温控货物冷藏柜(-25℃至+25℃)全程温湿度监控
危险品IMDG认证包装+持证申报(化工品/锂电池)

​二、业务场景深度适配:从电商到工业品​

标杆案例​

• 家居电商​:通过擎运美西快船专线,深圳-长滩海运22日门到门,旺季运费稳定在3800/40HQ(市场均价5200+)
​• 新能源企业​:12米风电叶片框架柜运输,上海港→汉堡港,0变形交付

​三、擎运海运的硬核壁垒​

能力模块配置细节
港口覆盖起运港​:盐田/上海/宁波/青岛/厦门 → ​目的港​:洛杉矶/汉堡/悉尼/迪拜
仓位保障签约10家全球TOP20船司,年度合约舱位超20,000 TEU
智能系统▶ ​海运看板​:实时更新船舶位置、集装箱状态、ETA精准预测
▶ ​滞港计算器​:自动预警滞期费风险
基础设施深圳仓配集装箱堆场,免堆期10天,支持港前急货临时仓储

客户实证​
某服装企业使用擎运拼箱服务:
• 华南10家供应商货品整合至深圳仓 → 盐田港拼箱出运
• 头程成本下降38%,美国拆箱时效压缩至3天内

擎运海运,不仅是运输,更是您跨境成本的掌控者!​​

擎运国际陆运:亚欧大陆桥的陆权突围者​

当海运拥堵、空运价高成为常态,国际铁路与跨境卡车的组合正在重构亚欧贸易版图。擎运国际物流依托 ​中欧班列核心代理资质+自营跨境卡车网络,打造辐射 ​俄罗斯、中亚五国、东南亚、欧盟东翼的陆路运输体系,为机电设备、大宗原料、电商高货值商品提供 ​​“比海运快50%、比空运省70%”​​ 的黄金陆运通道,重塑陆权物流竞争力。

​一、核心场景:破解陆运三大命题​

​1. 铁路为轴:中欧班列的战略级应用​

线路时效成本优势擎运独家保障
西安→汉堡15-18日较空运低65%,较海运高40%铁路优先级舱位锁定(周班200TEU)
成都→马拉12-15日(宽轨段)全行业最低溢价10%波兰马拉舍维奇快速清关通道
郑州→莫斯科10-12日含税包干价无追加恒温集装箱服务(-25℃至+25℃)

操作亮点​: ✅ ​铁路拼箱专家​:整合华东/华南小散货,共享整柜成本(义乌小商品集散专线) ✅ ​宽轨段无缝换装​:后贝加尔/布列斯特枢纽站自营团队监装,甩货率<0.1%

​2. 卡航为网:欧亚公路运输韧性网络​

线路时效价值场景
中国→莫斯科卡航8-10日汽配/电子紧急补货
新疆→中亚五国3-5日基建项目设备运输
中越/中老专线2-4日东南亚电商备货
硬核支撑​:
▶ 500台跨境重卡合作车队(含100台特种防冻车型)
▶ TIR运输证全覆盖,阿拉山口/霍尔果斯免检通关

​3. 陆海陆空联运:复杂贸易的终极解​

​​• “铁卡快线”​​:成都铁路至波兰+欧洲卡车派送,全程22日(较纯海运省20天)
​​• “空陆闪送”​​:莫斯科空运至乌鲁木齐+新疆卡车转运中亚,7日达(成本降60%)

​二、行业攻坚:从重工到电商的全适配​

标杆案例​
​• 新能源车企​:电池模组西安铁路运至德国(17日),温控波动<±2℃,无自燃风险
​• 中亚基建项目​:200吨工程机械经霍尔果斯卡航直达阿拉木图(4日),避免哈萨克斯坦铁路宽轨限制

​三、擎运陆运的不可替代性​

能力模块配置细节
铁路资源▶ 中欧班列核心代理:年操作量超8,000TEU
▶ 自营集装箱堆场:西安/成都枢纽站周边仓储周转区
卡车网络覆盖线路:中俄/中哈/中蒙/中越/中老方向,30+边境口岸
极端应对-35℃柴油防冻处理、沙暴天气导航规避系统、边境拥堵实时绕关方案
数字系统▶ ​陆运追踪平台​:GPS+GLONASS双定位,宽轨段换装实时视频回传
▶ ​关税计算器​:自动匹配俄白哈关税同盟(EAEU)及东南亚自贸协定税率

客户实证​
某农机企业选择擎运铁路+卡航联运:
• 山东工厂→莫斯科仓库全程12日(较海运提速25天)
• 因采用包税通道,清关成本下降33%

擎运国际陆运,不仅是运输,更是您穿越大陆的通行证!​​

擎运全球护“险”行动


0费用投保,100%安全承诺,让跨境风险归零!

擎运国际物流联合保险公司(全球500强)​启动“ ​跨境敢运险​ ”计划,​为每票货物免费投保,用真金白银的赔付承诺为您构筑风险防火墙,彻底终结“索赔无门”的时代!